5 Types of AI Agents Explained: From Reflex to Learning Agents
Table of Contents
- What Are AI Agents?
- Why Understanding AI Agent Types Matters
- The 5 Main Types of AI Agents
- Comparison Guide: Choosing the Right AI Agent
- Common Challenges and Limitations
- The Future of AI Agents
- Frequently Asked Questions
What Are AI Agents?
Did you know that by 2026, over 80% of businesses are expected to deploy some form of AI agents in their operations? From the moment your smartphone's alarm wakes you up to the recommendations you see on Netflix before bed, AI agents are silently orchestrating our digital experiences.
But what exactly is an AI agent?
In simple terms, an AI agent is an intelligent system that perceives its environment through sensors, processes that information, and takes actions to achieve specific goals. Think of it as a digital decision-maker that can operate autonomously—whether it's recommending your next favorite song, navigating a self-driving car through traffic, or optimizing energy consumption in a smart building.
What makes AI agents fascinating is their diversity. While some agents simply follow predefined rules (like a thermostat turning on when temperature drops), others learn from experience and adapt their behavior over time (like how your email spam filter gets better at catching junk mail). This spectrum of intelligence and autonomy gives rise to different types of AI agents, each designed for specific tasks and environments.
Why Understanding AI Agent Types Matters
Whether you're a developer building autonomous systems, a business leader evaluating AI solutions, or simply curious about how intelligent systems work, understanding the types of AI agents is crucial. Here's why:
- Better Decision Making: Choose the right agent type for your specific use case
- Cost Efficiency: Avoid over-engineering with complex agents when simple ones suffice
- Performance Optimization: Match agent capabilities to environmental complexity
- Future-Proofing: Understand which agents can scale and adapt as needs evolve
Let's dive into the five primary categories of AI agents that form the foundation of modern intelligent systems.
The 5 Main Types of AI Agents
AI agents can be classified based on their intelligence level, decision-making approach, and ability to learn from experience. Each type represents a step up in sophistication and capability.
1. Simple Reflex Agents
Simple reflex agents are the most fundamental type of AI agents—the building blocks of intelligent automation. They operate purely by reacting to the current state of their environment, without any memory, learning capability, or understanding of cause and effect.
How Simple Reflex Agents Work
These agents follow a straightforward condition-action rule structure, often described as "if this happens, then do that" logic. They use sensors to perceive the immediate environment and respond instantly based on predefined rules. There's no consideration of past events, no prediction of future consequences—just immediate, reactive behavior.
Decision Flow:

Real-World Examples
Automatic Sliding Doors
When motion is detected near the entrance, the door opens. When no movement is sensed, it closes. The system doesn't remember who walked in earlier or predict future foot traffic—it simply reacts to present input.
Sensor-Based Street Lamps
If ambient light drops below a threshold, the lamp switches on automatically. When daylight increases, it switches off. The lamp doesn't track historical light patterns or weather forecasts; it only responds to current brightness levels.
Basic Thermostats
Temperature below 68°F? Turn on heat. Temperature above 72°F? Turn off heat. No consideration for time of day, occupancy, or energy costs.
Motion-Activated Security Lights
Detect movement? Light on. No movement for 5 minutes? Light off. Simple, effective, predictable.
When to Use Simple Reflex Agents
- Predictable environments with clearly defined states
- Binary decisions with straightforward rules
- Real-time response requirements
- Low computational resources available
- Minimal maintenance desired
Limitations
- Cannot handle partially observable environments
- No adaptation or learning capability
- Struggles with complex, multi-step decisions
- May oscillate between actions in dynamic environments
- No memory of past interactions
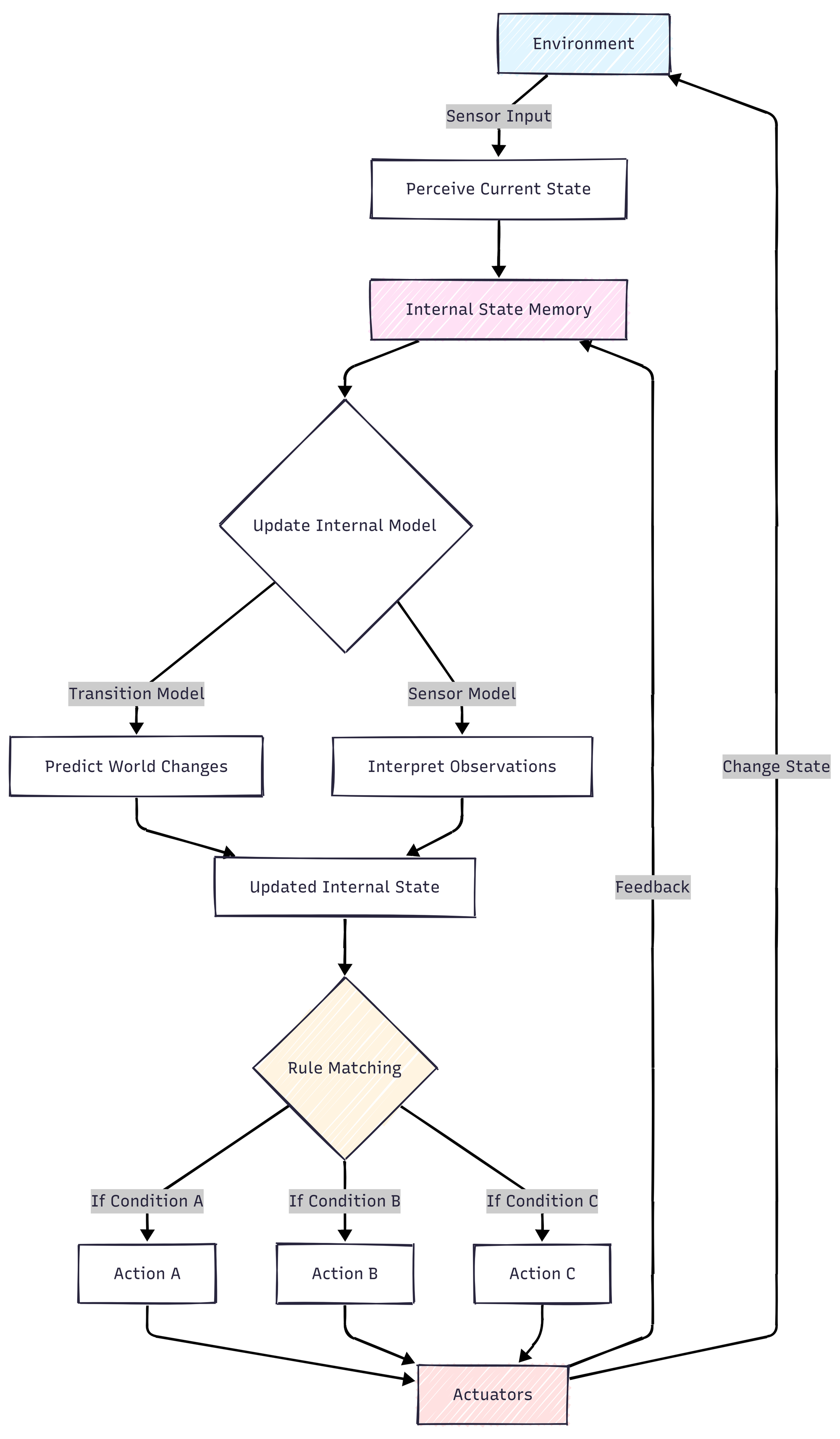
2. Model-Based Reflex Agents
Think of model-based reflex agents as "Reflex Agents with Memory." Unlike their simpler cousins that only care about the present moment, these agents maintain an internal representation of the world that helps them understand things they cannot directly observe right now.
How Model-Based Reflex Agents Work
These agents excel in partially observable environments—situations where you can't see everything at once. They maintain an internal state (a "world model") by combining:
- Current sensor input (what they see now)
- Internal memory (what they remember)
- Transition model (how they expect the world to change)
- Sensor model (how their observations relate to actual world states)
Decision Flow:

Real-World Examples
Robot Vacuum Cleaners
A basic vacuum bumps randomly into walls. A model-based vacuum remembers the room layout it has already cleaned, avoiding redundant passes and efficiently covering the entire floor. It builds a map as it goes and knows which areas still need attention.
Self-Driving Cars
If a pedestrian momentarily disappears behind a parked bus, a simple reflex agent might forget they exist. A model-based agent's internal model "remembers" the pedestrian is still there and continues cautious behavior until the person is in view again.
Smart Home Climate Control
These systems track temperature trends, occupancy patterns, and time of day to predict heating/cooling needs. They remember that you typically arrive home at 6 PM and pre-condition the house accordingly.
Autonomous Drones
Maintain stable flight even when GPS signal is temporarily lost by using internal models of physics, wind patterns, and previous position data.
When to Use Model-Based Reflex Agents
- Partially observable environments with hidden information
- Tracking state over time is important
- Navigation tasks requiring spatial memory
- Noisy sensor data needs interpretation
- Predictable dynamics in how the environment changes
Limitations
- More computationally expensive than simple reflex agents
- Internal model can become outdated or inaccurate
- Still reactive rather than proactive
- Cannot reason about long-term goals
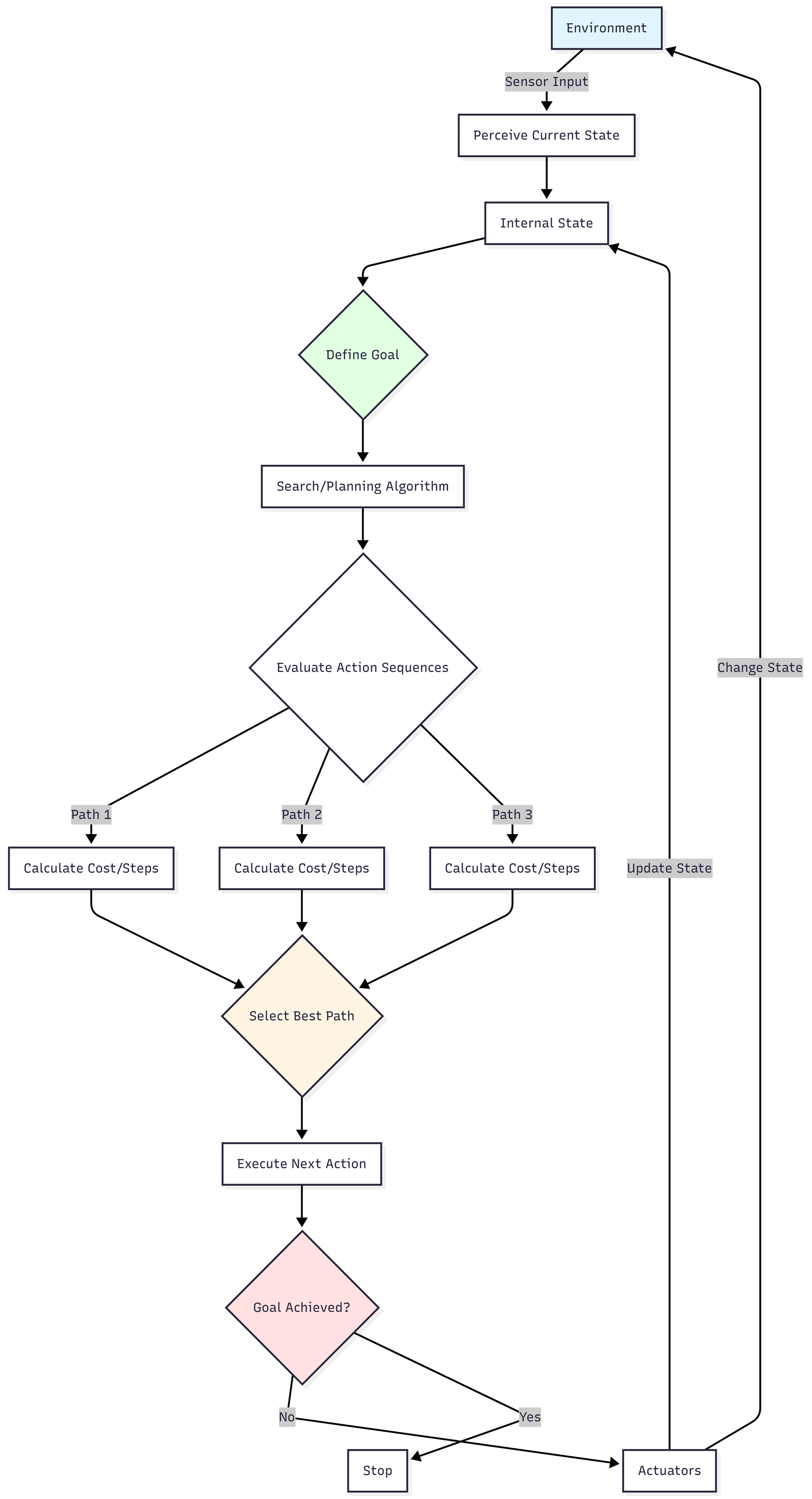
3. Goal-Based Agents
Now we enter the realm of proactive intelligence. Goal-based agents don't just react—they have a destination in mind and actively plan how to get there. This makes them fundamentally more flexible and powerful than reflex-based agents.
How Goal-Based Agents Work
These agents use search and planning algorithms to evaluate different action sequences. They ask, "Which series of actions will help me achieve my goal?" This involves:
- Goal representation (defining success state)
- Search space exploration (considering possible action sequences)
- Path planning (finding routes to the goal)
- Flexibility (finding alternative routes when blocked)
Decision Flow:

Real-World Examples
GPS Navigation Systems (Google Maps, Waze)
Your goal: reach Dharapuram by 5 PM. If there's a traffic jam on the usual route, the agent doesn't just stop—it recalculates and finds an alternative path. If that route gets blocked too, it adapts again. The goal remains constant; the path is flexible.
Warehouse Robots (Amazon Fulfillment Centers)
Goal: Pick up Package #12345 from Shelf B7. The robot plans the shortest collision-free path through the warehouse aisles, avoiding other robots and dynamic obstacles. If a route is blocked, it replans instantly.
Chess-Playing AI
Goal: Checkmate the opponent's king. The agent searches through thousands of possible move sequences, evaluating which paths lead to achieving the goal while defending against counter-moves.
Automated Trading Bots
Goal: Maximize portfolio value. The agent plans sequences of buy/sell actions based on market conditions, always working toward the defined goal.
When to Use Goal-Based Agents
- Clear objectives that can be defined formally
- Multiple paths to success exist
- Dynamic environments requiring adaptation
- Sequential decision-making is required
- Obstacle avoidance and replanning needed
Limitations
- Can be computationally expensive (search space grows exponentially)
- Doesn't consider quality of goal achievement (just reaching vs. reaching optimally)
- May find any solution rather than the best solution
- Requires explicit goal definition
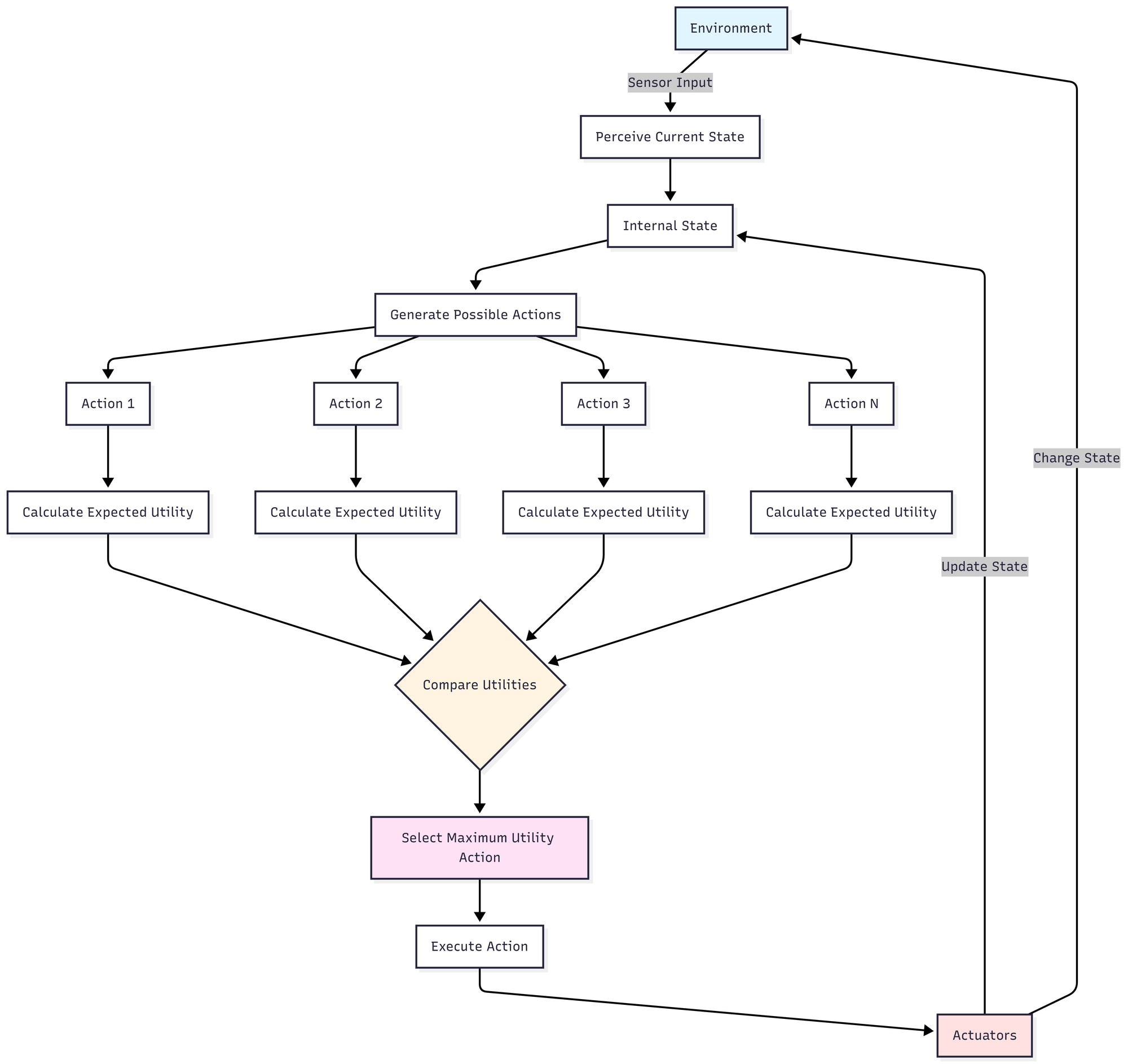
4. Utility-Based Agents
If goal-based agents are about "getting there," utility-based agents are about "getting there in the best way possible." They don't just achieve goals—they optimize how well goals are achieved using a utility function to measure success quality.
How Utility-Based Agents Work
These agents use a utility function (also called a performance measure) that maps states or action outcomes to numerical values representing "happiness" or "desirability." They choose actions that maximize expected utility, considering:
- Trade-offs (speed vs. cost vs. safety)
- Conflicting objectives (multiple competing goals)
- Uncertainty (probabilistic outcomes)
- Optimization (finding the best, not just any, solution)
Decision Flow:

Real-World Examples
Flight Booking Platforms
Goal: Book a flight from Chennai to Delhi. But which one? The agent calculates utility based on multiple factors:
- Price (cheaper = higher utility)
- Duration (faster = higher utility)
- Departure time (convenient hours = higher utility)
- Number of stops (direct = higher utility)
Users can adjust weights, and the agent optimizes accordingly.
Autonomous Vehicle Decision-Making
Should the car take the highway (faster but more expensive tolls) or surface streets (slower but free)? The utility function weighs time savings against cost savings, considering traffic conditions, fuel efficiency, and passenger preferences.
Smart Grid Energy Management
When should your home draw power from the grid? The utility function optimizes for:
- Cost (draw power during off-peak hours = high utility)
- Necessity (critical appliances = high utility)
- Environmental impact (renewable energy = high utility)
Medical Diagnosis Systems
Which treatment option maximizes patient outcome utility considering effectiveness, side effects, cost, and recovery time?
When to Use Utility-Based Agents
- Multiple objectives need balancing
- Trade-offs must be made systematically
- Optimization is more important than just completion
- Uncertain outcomes require probabilistic reasoning
- Preferences vary by situation or user
Limitations
- Designing good utility functions is difficult
- Computational complexity in calculating expected utilities
- Requires numerical representation of preferences
- May struggle with qualitative or ethical trade-offs
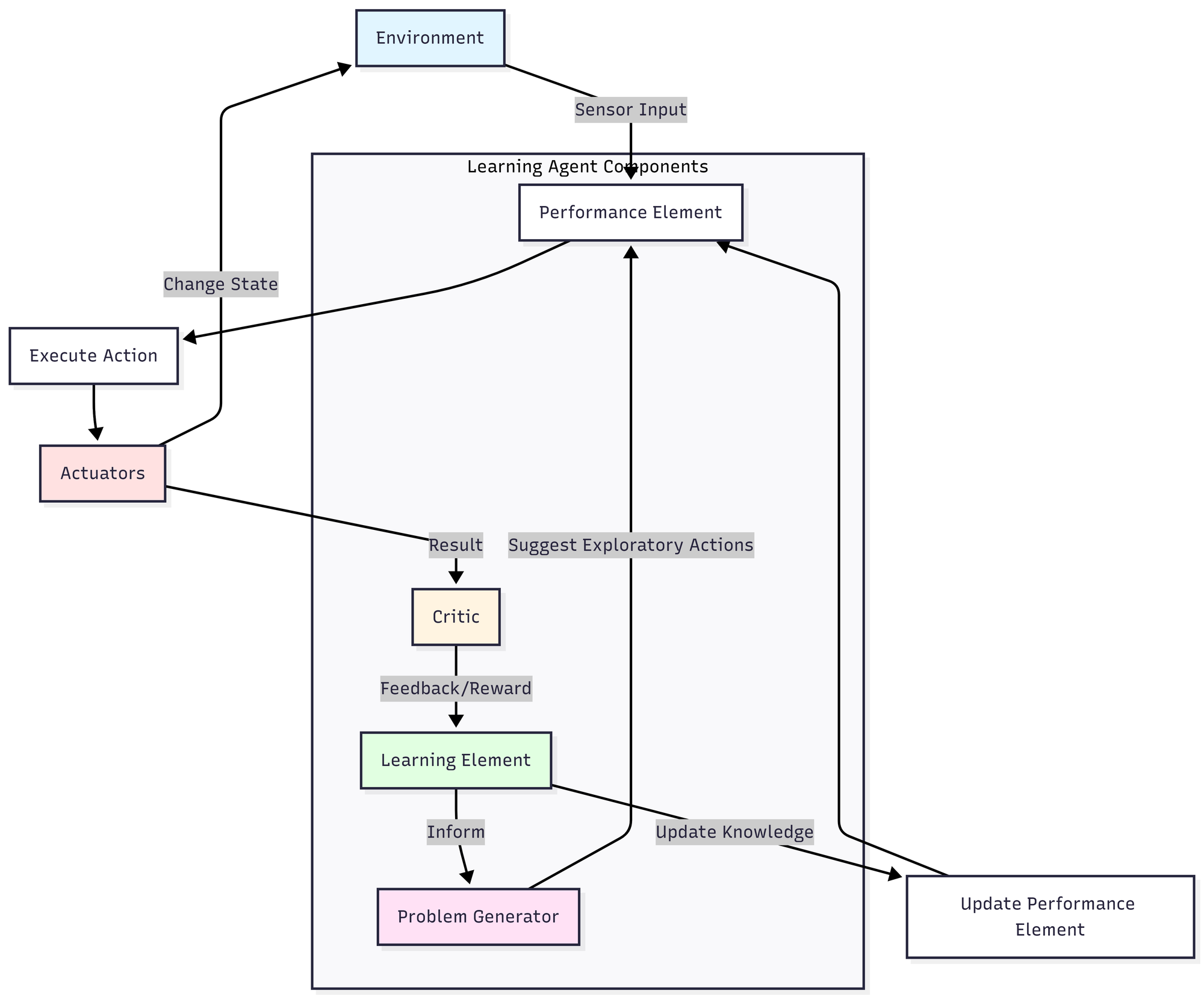
5. Learning Agents
Welcome to the pinnacle of AI agent intelligence. Learning agents don't come with a fixed manual—they improve over time through experience, making them the most adaptive and powerful type of AI agent available today.
How Learning Agents Work
Learning agents have four key components working together:
- Learning Element
Responsible for making improvements based on feedback. Uses algorithms like reinforcement learning, supervised learning, or unsupervised learning to update the agent's knowledge. - Critic
Provides feedback on how well the agent is performing. This could be explicit rewards (like game scores) or implicit signals (like user engagement metrics). - Performance Element
The part that actually selects and executes actions—essentially the "current agent" that interacts with the environment. - Problem Generator
Suggests exploratory actions that might lead to better long-term learning, even if they're not immediately optimal. This is the "curiosity" component that prevents the agent from getting stuck in local optima.
Learning Flow:

The Learning Process: Reinforcement Learning Example
Let's walk through how a learning agent improves:
- Initial State: Agent has basic or random behavior
- Action: Agent takes an action (could be good or bad)
- Feedback: Critic evaluates the outcome (reward or penalty)
- Learning: Learning element adjusts behavior to increase future rewards
- Iteration: Process repeats millions of times until optimal behavior emerges
Real-World Examples
Recommendation Systems (Netflix, YouTube, Spotify)
- Observation: You watch several sci-fi movies but skip romantic comedies
- Critic Feedback: Watched videos = positive signal, skipped = negative signal
- Learning: The agent learns your preferences over time
- Improvement: Recommendations become increasingly personalized
Each user gets a unique experience because the agent continuously learns from their behavior.
AlphaGo and Game-Playing AI
- Initial State: Knows Go rules but plays randomly
- Training: Plays millions of games against itself
- Feedback: Wins = positive reward, losses = negative
- Learning: Discovers which move patterns lead to victory
- Result: Eventually defeats world champion Lee Sedol
Spam Filters (Gmail, Outlook)
- Initial State: Generic spam detection rules
- Your Actions: You mark emails as spam or "not spam"
- Learning: Filter learns your specific definition of spam
- Improvement: Becomes personalized to your communication patterns
Autonomous Trading Algorithms
- Observation: Market conditions and trade outcomes
- Feedback: Profit/loss from trades
- Learning: Discovers profitable patterns and strategies
- Adaptation: Adjusts to changing market conditions
Chatbots and Virtual Assistants
Modern conversational AI learns from:
- Successful task completions
- User satisfaction ratings
- Conversation patterns
- Correction feedback
Types of Learning in AI Agents
Supervised Learning
Agent learns from labeled examples (e.g., "this email is spam," "this X-ray shows pneumonia")
Unsupervised Learning
Agent discovers patterns without explicit labels (e.g., customer segmentation, anomaly detection)
Reinforcement Learning
Agent learns through trial and error, maximizing cumulative reward (e.g., game playing, robot control)
Transfer Learning
Agent applies knowledge learned in one domain to related domains (e.g., language model applied to multiple tasks)
When to Use Learning Agents
- Complex environments where rules are unknown or change over time
- Personalization is crucial
- Continuous improvement is desired
- Abundant data for training is available
- Adaptation to changing conditions is necessary
- Explicit programming is too difficult or impossible
Limitations
- Requires substantial training data and computation
- Can be unpredictable during learning phase
- Risk of learning undesired behaviors from biased data
- "Black box" problem—hard to explain why decisions are made
- May require human oversight and safety constraints
- Can be expensive to train and maintain
The Ethical Dimension
Learning agents raise important questions:
- Bias: Can learn and amplify societal biases present in training data
- Privacy: May need sensitive data to learn effectively
- Accountability: Who's responsible when a learning agent makes a mistake?
- Transparency: How do we ensure AI decisions are explainable?
Comparison Guide: Choosing the Right AI Agent
Detailed Comparison Table
| Agent Type | Intelligence Level | Memory? | Learning? | Planning? | Best For... | Computational Cost |
|---|---|---|---|---|---|---|
| Simple Reflex | Low | No | No | No | Predictable, static environments | Very Low |
| Model-Based | Low-Medium | Yes | No | No | Partially observable environments | Low-Medium |
| Goal-Based | Medium | Yes | No | Yes | Target achievement with obstacles | Medium-High |
| Utility-Based | Medium-High | Yes | No | Yes | Optimization and trade-offs | High |
| Learning | High | Yes | Yes | Yes | Complex, changing, personalized tasks | Very High |
Decision Tree: Which Agent Type Should You Use?
Start here: What's your primary requirement?
- Do you need the system to improve over time?
- YES → Learning Agent
- NO → Continue to question 2
- Do you need to optimize for multiple competing objectives?
- YES → Utility-Based Agent
- NO → Continue to question 3
- Do you need to plan multi-step sequences to reach a goal?
- YES → Goal-Based Agent
- NO → Continue to question 4
- Is your environment partially observable (can't see everything at once)?
- YES → Model-Based Reflex Agent
- NO → Simple Reflex Agent
Hybrid Approaches
In practice, many real-world systems combine multiple agent types:
Example: Modern Self-Driving Cars
- Simple Reflex: Emergency braking when obstacle suddenly appears
- Model-Based: Tracking positions of surrounding vehicles
- Goal-Based: Planning route to destination
- Utility-Based: Choosing lanes and speeds for optimal efficiency/safety
- Learning: Improving driving behavior from experience
Common Challenges and Limitations
Challenge 1: The Frame Problem
Agents must decide which aspects of the environment are relevant. In complex worlds, this is computationally intractable.
Example: A robot making coffee doesn't need to consider planetary orbits, but how does it know that?
Challenge 2: The Exploration-Exploitation Trade-Off
Learning agents must balance trying new strategies (exploration) vs. using known good strategies (exploitation).
Example: Should Netflix recommend a new genre you've never tried, or stick with what it knows you like?
Challenge 3: Safety and Robustness
Agents may behave unpredictably in edge cases or adversarial situations.
Example: Adversarial attacks can fool image recognition systems by adding imperceptible noise.
Challenge 4: Scalability
As environments grow more complex, computational requirements explode exponentially.
Example: Chess has 10^120 possible games—planning exhaustively is impossible.
Challenge 5: Ethical Decision-Making
Utility functions struggle to capture human values, especially in moral dilemmas.
Example: The trolley problem in autonomous vehicles—how do you code ethics?
The Future of AI Agents
Emerging Trends
Multi-Agent Systems
Rather than single agents, we're seeing swarms of agents cooperating and competing:
- Decentralized autonomous organizations (DAOs)
- Multi-robot coordination in warehouses
- Agent-based economic simulations
Embodied AI
Agents with physical bodies operating in the real world:
- Humanoid robots (Boston Dynamics, Tesla Optimus)
- Robotic process automation becoming physical
- Home assistance robots
Neuromorphic Computing
Hardware designed to mimic biological neurons, enabling:
- More efficient learning agents
- Real-time adaptation
- Lower power consumption
Explainable AI (XAI)
Making learning agents' decisions interpretable:
- Regulatory requirements driving adoption
- Trust building in high-stakes domains
- Debugging and improvement
Hybrid Intelligence
Human-AI collaboration where agents augment rather than replace humans:
- Co-pilots and assistants
- AI-enhanced decision support
- Creative partnerships
Frequently Asked Questions
What are the main types of AI agents?
The five main types of AI agents are: simple reflex agents (rule-based reactions), model-based reflex agents (with internal state memory), goal-based agents (planning toward objectives), utility-based agents (optimizing outcomes), and learning agents (improving through experience).
Which AI agent type is best for automation?
For simple, repetitive tasks in predictable environments, simple reflex agents are ideal due to low cost and reliability. For complex, adaptive automation, learning agents excel because they improve over time and handle variability.
How do learning agents differ from goal-based agents?
Goal-based agents follow predefined planning strategies to achieve fixed goals, while learning agents improve their strategies through experience and feedback. Learning agents can discover better approaches over time, whereas goal-based agents execute predetermined planning algorithms.
Can AI agents work together?
Yes! Multi-agent systems involve multiple AI agents cooperating or competing. Examples include autonomous vehicle fleets coordinating traffic, distributed search and rescue robots, and agent-based market simulations. This enables solving problems too complex for single agents.
Are AI agents the same as AI models?
No. AI models (like neural networks) are the "brains" that make predictions or decisions. AI agents are complete systems that perceive, decide, and act in environments using AI models as components. An agent uses models to make decisions but also has sensors, actuators, and action-selection mechanisms.
What programming languages are used to build AI agents?
The most common languages are:
- Python (scikit-learn, TensorFlow, PyTorch for learning agents)
- Java (JADE framework for multi-agent systems)
- C++ (for high-performance robotics)
- JavaScript/TypeScript (for web-based agents)
- R (for statistical agents)
How long does it take to train a learning agent?
- Simple learning tasks: Minutes to hours
- Complex game-playing AI: Days to weeks
- Large language models: Weeks to months
- Continuous learning systems: Indefinitely, improving throughout deployment
Training time depends on problem complexity, data availability, and computational resources.
What's the difference between AI agents and robotics?
AI agents are the "brain" (software decision-making), while robots are the "body" (physical hardware). Robotics incorporates AI agents for control, but also involves mechanical engineering, sensor systems, and actuators. A software-only chatbot is an AI agent but not a robot; a warehouse robot uses AI agents for decision-making.
Conclusion
Understanding the types of AI agents—from simple reflex systems to sophisticated learning agents—is essential for anyone working with artificial intelligence in 2026. Each agent type serves specific purposes, and choosing the right one means balancing complexity, cost, and capability.
Whether you're building your first automated system or deploying advanced machine learning solutions, this framework helps you make informed decisions about AI agent architecture.